es scheint ja tatsächlich Interesse zu bestehen. Die Tage haben Nils Gresbrand und ich schon ein langes umd interessantes Telefonat geführt.
Ich werde die SW weiter ausbauen und und für einen Test tauglich machen. Derzeit läuft sie noch im Entwicklungstool.
Ich werde in diesem Thread den Entwicklungsstand Posten und eine Internet Seite bauen, wo ich ebenfalls den aktuellen Stand und mehr Infos aufzeige.
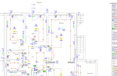
Und es ist tatsächlich so, ein Bild sagt mehr als 1000 Worte. Deshalb habe ich mal ein paar Screenshots eingefügt.
Aber wie gesagt, es ist noch ein früher Entwicklungsstand, aber fast alles was man sieht funktioniert auch schon. OK, die Hilfe Buttons haben noch nicht alle einen fertigen Text hinterlegt
Aber die DB wird sauber gefüllt, ausgelesen und verändert...
Der Reiter für die Übersichten wird als letztes gemacht. Erst muss alles andere stehen.
Aktuell schreibe ich die Masken für die Module, die an P,I und T Anschluss geklemmt werden können.
Gruß Arthur




Offizieller KNX Partner 




