Willkommen auf unserer neuen Forenplattform für das Bus-Profi Forum

Neue Felder für die persönlichen Daten
Man kann jetzt seine öffentlich einsehbare Daten genau bestimmen. Details findet ihr in in diesem Beitrag.

Durch die neue Forensoftware und die Portierung der Daten konnten die Passwörter aus dem alten Forum nicht übernommen werden, bitte lassen Sie sich ein neues Passwort über die Passwort vergessen Funktion zusenden. Sollte es zu Problemen kommen kontaktieren Sie das Bus-Profi Team per E-Mail.

Zehnder ComfoAir an LAN

... alles was es nicht bei Issendorff gibt

Themenersteller
mr_claus
Fleißiges Mitglied
Fleißiges Mitglied
Beiträge: 488
Registriert: Do 29. Dez 2011, 21:47
Danksagung erhalten: 4 Mal

#1 Zehnder ComfoAir an LAN

Beitragvon mr_claus » So 20. Jan 2019, 19:49

Ich überlege mir gerade, wie ich die ComfoAir Lüftungsanlage integriere, die hat im Prinzip nur einen seriellen Anschluss, ich habe aber wenig Lust, serielle Kabel durchs ganze Haus zu legen, deshalb bietet es sich an, die Anlage über Ethernet einzubinden. Ich bin auf den Lantronix XPort gestossen. Die ComfoAir bietet 12V Spannung, der Lantronix braucht 3,3. Die Spannung würde ich mit einem AMS1117-3.3 regulieren, mit der angehängten Schaltung. Machbar oder habe ich etwas übersehen?
Dateianhänge
schaltplan.png


htefs
Schon länger hier...
Schon länger hier...
Beiträge: 97
Registriert: Do 26. Jun 2014, 10:14
Hat sich bedankt: 4 Mal
Danksagung erhalten: 3 Mal

#2 Re: Zehnder ComfoAir an LAN

Beitragvon htefs » Mo 28. Jan 2019, 10:30

Moin!
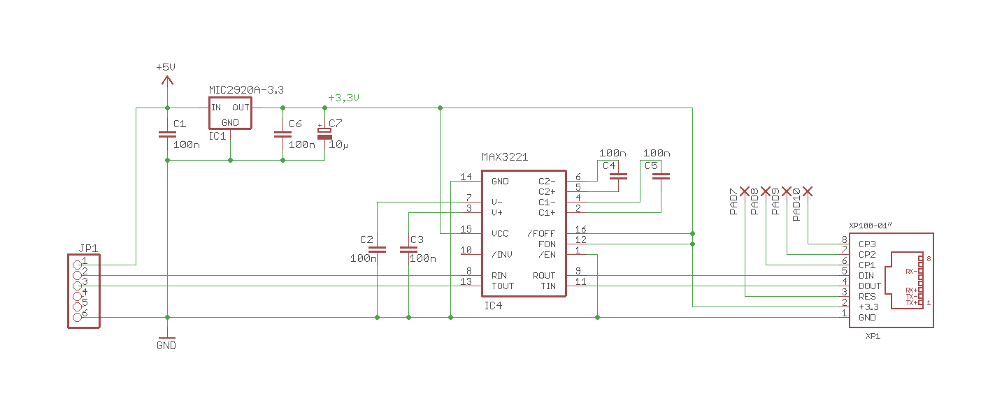
Welche Spannung gibt denn die Lüftungsanlage auf die seriellen Ein-/Ausgänge? Echtes RS232? Dann brauchst Du noch einen Pegelwandler, der aus dem RS-232 (+/-12V) die passenden Pegel (0/3,3V) für die Lantronix-Büchse macht. Also etwa so, wie auf dem Bild im Anhang. Wir verwenden hier auch Lantronix-X-Port, haben als Speisespannung aber nur 5V. Bei der Wandlung von 12V auf 3,3V könnte, je nach Last, der Spannungsregler sehr warm werden. Laut Datenblatt braucht der X-Port maximal ca. 267mA. Rechnet man das mal der Spannungsdifferenz (12V - 3,3V = 8,7V), bekommt man die Verlustleistung, die am Spannungsregler in Wärme umgewandelt wird: 0,267A * 8,7V = 2,32W. Das ist recht viel. Also entweder auf ausreichende Kühlung achten, oder gleich einen Schaltregler verwenden.
Gruß, Helge
Dateianhänge
lanada.png


Zurück zu „Hardware Eigenproduktionen“

Wer ist online?

Mitglieder in diesem Forum: 0 Mitglieder und 2 Gäste